无需进行资产跨链的 REE 给比特币主网带来了新的可能性。这无疑是比特币发展过程中的一个闪光点。它一方面增强了可编程性,另一方面又保留了原生体验。这在提升比特币的实用性方面具有重大意义,值得去进行探究。
REE的去中心化执行层特性

REE 是一个去中心化的执行层,它有自身的运行机制。它无需进行资产跨链,就能为比特币一层提供可组合的智能合约。比如在实际的网络交互中,它如同桥梁,能连接不同的交易需求。这种模式节省了时间和资源,还避免了跨链时可能出现的风险和麻烦。它是基于公开、透明的框架构建的,与比特币的去中心化理念相契合,保障了交易的公正性和安全性。在现实场景里,REE 的这种特性能够吸引更多开发者和用户参与到比特币的交易生态中。
图0. 比特币多重签名交易
它的独特去中心化特性在与多方互动方面有所体现。REE 能够与比特币多重签名交易机制展开交互,在这个过程中,整个网络里的节点都遵循着相同的规则,就好像社会中的成员遵循法律那样。它并非由某个中心机构来主导,而是由众多参与者一起维护的一个交易环境,这让每个参与者都可以在平等且公平的环境中进行交易活动。
REE与多重签名交易的联系

REE 对多重签名交易具有特殊的作用。多年来,多重签名交易在比特币生态系统中是常用技术。而 REE 强化了这一技术。比如在现实的企业资金管理中,若需要多个人对资金处理进行核准,这就类似于多重签名的概念。REE 通过在去中心化执行层上的智能合约来参与到相关事务中。这样做能够保障每一笔交易的透明性以及不可更改性。
图1. 去中心化多重签名协调(DMSC)
进一步来说,REE 促使 BTCFi 协议参与到比特币的多重签名交易中,同时把签名过程转移至公共区块链上。这就如同将企业内部的资金审核置于公众的目光之下进行。这种公开化的操作使得比特币交易在安全性方面有了更大的提升。基于 REE 的这种操作方式有助于降低欺诈行为的发生几率,从而保障参与比特币交易的每一位用户的权益。

比特币可编程性的提升
图2. REE不是比特币L2
比特币本身具有安全去中心化的特点,然而其可编程性存在一定的局限性。REE 的出现对这一现状进行了改变。REE 与大多数的 L2 有所不同,它能够直接与比特币的 UTXO 模型进行交互。这种交互为高级可编程性开启了新的途径。像一些较为复杂的金融衍生品交易,在之前的比特币环境下很难实现有效支持,而现在借助 REE 则有了实现的可能。

在如今金融科技快速发展的情况下,不同种类的金融交互需求持续出现。就像新兴的小额快速金融借贷这一领域,REE给比特币在这方面的应用创造了机会。之前由于可编程性受到限制而难以进行相关操作,如今 REE 让比特币在新型金融场景中具备了更多可以施展的空间。这也使得比特币有了与其他新型金融资产竞争的契机。
表1. 比特币L1可编程性技术方案比较
REE与其他技术的兼容性
REE 在兼容性方面表现良好。它借助 ICP 的原生比特币集成以及链上索引器,以一种信任度极低的方式与 Runes 实现兼容。Runes 是一种被广泛认可的基于 UTXO 的比特币元协议。就如同计算机系统中不同软件之间相互协作一样,REE 与 Runes 的兼容能够让整个比特币生态变得更加完备。
并且 Pool 模型能够适应比特币的 UTXO 状态管理,同时也能在像 ICP 这样基于账户的公共链上简单地实现。这表明不同的技术框架和架构在 REE 这里可以实现有效的融合。这种融合能力有助于整个比特币社会网络中的各类应用和协议共同进步,降低开发过程中的障碍和冲突。

REE下比特币交易流程
图3. REE架构
REE 上的比特币交易过程包含多个组件。首先,交易者会签署 PSBT,接着用他的比特币钱包进行审查并签署,此过程类似对交易进行初步安检。在协调器执行 REE 交易之前,需要检查输入,验证 PSBT 输入,以保证资产真实且可花费,这就如同在货物买卖时检查货物质量和真实性一样。这些流程确保了 REE 上比特币交易的准确性与安全性。若任何一个环节出现问题,都可能导致交易失败或产生风险,因此每个环节都像工厂生产产品时每一道工序都有质量检查一样,是严格把关的。
每一个步骤都有其不可忽视的意义。交易者签署这一行为,保障了他们自身对于交易的意愿以及认可。同时,对输入进行检查,能够避免虚假资产或者不可花费资产参与到交易中,从而从整体上使得 REE 上的比特币交易成为一个稳健且可靠的过程。
REE的发展潜力
REE 的无跨链执行模型具有巨大潜力。如今的金融环境里,人们对无信任且无需许可的环境需求在不断增加。REE 能够在这样的环境中,借助比特币的流动性和安全性来培育 BTCFi 生态系统。对于一些新兴的金融科技初创公司而言,REE 的这种特性为它们的创新和发展提供了重要的支撑。

未来,REE 有整合现有质押协议的可能性,比如能够实现比特币 L1 质押。这对于比特币的价值存储等相关金融功能而言,具有拓展的作用。它如同一个催化剂一样,促使比特币不断地衍生出全新的金融生态模式,从而为比特币迈向更广阔的金融应用领域奠定了基础。
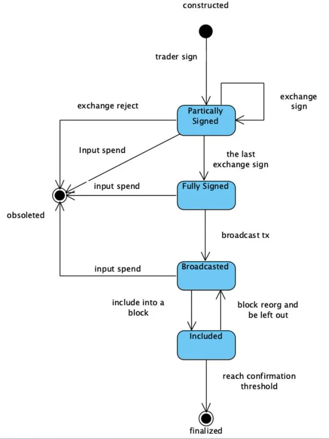
图4. REE Tx状态
各位读者,你觉得 REE 在未来会对比特币的价格产生何种影响?希望大家踊跃点赞,踊跃分享,并且积极参与评论。

暂无评论
发表评论